W-Pfad
In der folgenden Übung kannst Du beweisen, wie gut Du die Ereignisidentifikation beherrschst. Dafür haben wir einen Datensatz aus zehn Beispielen vorbereitet, den Du hier herunterladen kannst. Zusätzlich brauchst Du das Programm MINERVA, welches Du hier findest. Bei den Internationalen Masterclasses ist beides bereits auf Deinem Desktop gespeichert. Der Datensatz muss in MINERVA eingelesen werden (über "Read Event Locally").
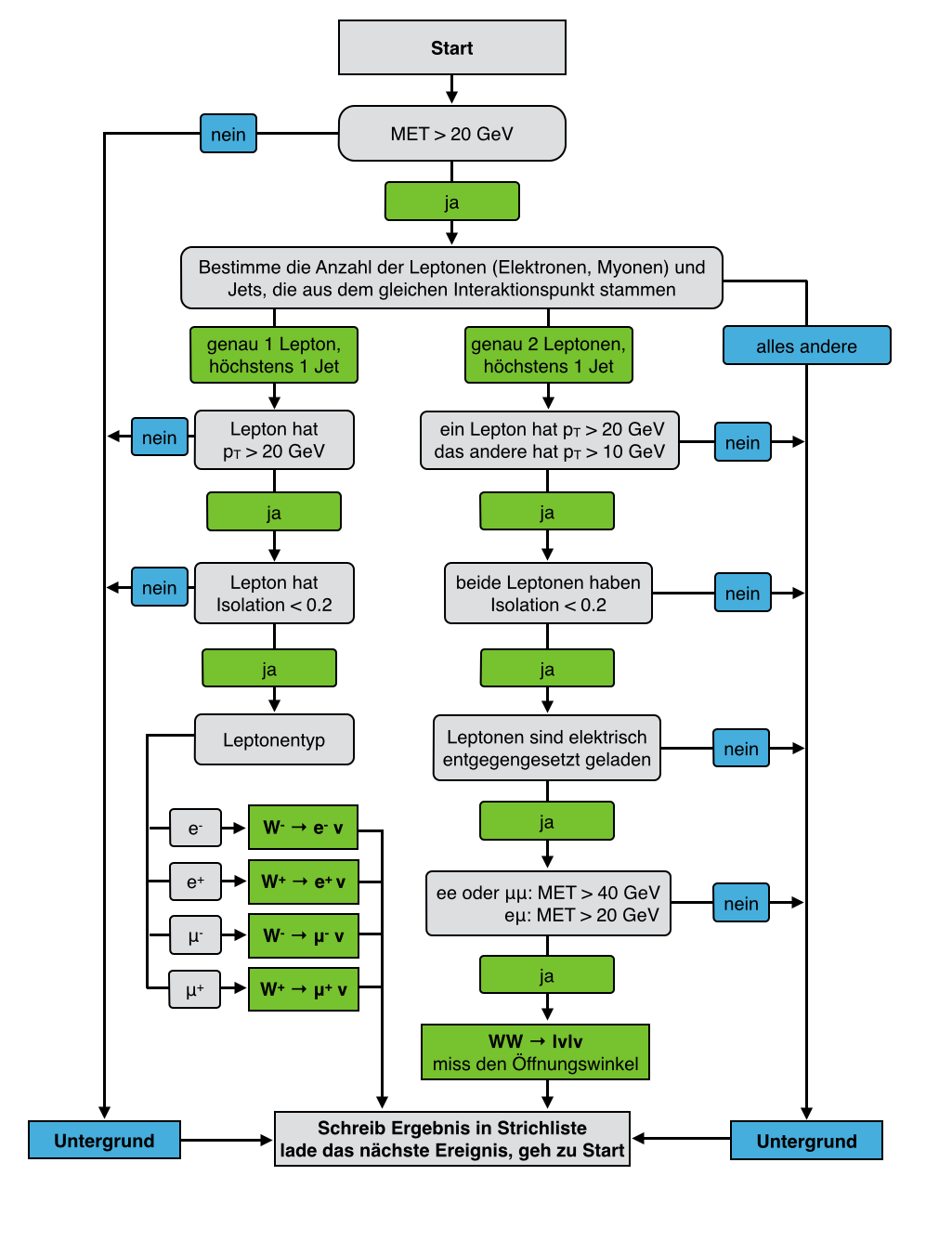
Deine Aufgabe besteht darin, zu entscheiden, welche der Ereignisse Signal- und welche Untergrundereignisse sind. Zu den Signalereignissen gehören dabei nur solche Ereignisse, bei denen genau ein W-Boson oder genau zwei elektrisch entgegengesetzt geladene W-Bosonen produziert worden sind. Bei den Signalereignissen mit genau einem W-Boson bestimmst Du außerdem, in welches Lepton (Elektron, Positron, Myon oder Antimyon) plus zugehörigen (Anti-)neutrino das W-Boson zerfallen ist. Die Untergrundereignisse setzen sich aus Ereignissen mit Jets, Z-Bosonen oder Top-Quark-Paaren zusammen.
Um ein Ereignis zu identifizieren, solltest Du bestimmte Auswahlkriterien beachten. In dem folgenden Flowchart findest Du eine Zusammenfassung aller Auswahlkriterien:

Deine Ergebnisse überprüfst Du mit Hilfe der folgenden Tabelle. Wähle für jedes Ereignis den Deiner Meinung nach zugrundeliegenden Prozess aus. Indem Du auf "Check" klickst, kannst Du herausfinden, ob Du das Ereignis richtig identifiziert hast. Durch Auswahl der Schaltfläche "Korrekte Lösungen" kannst Du Dir die richtigen Lösungen anzeigen lassen.
Viel Spaß beim Test!