Άσκηση 2

Με την ακόλουθη άσκηση, μπορείς να ελέγξεις πόσο ικανός/ή είσαι στην αναγνώριση γεγονότων. Έχουμε επιλέξει δέκα παραδείγματα που πρέπει να αναγνωρίσεις. Μπορείς να τα "κατεβάσεις" εδώ. Για να κάνεις την άσκηση, θα χρειαστείς το MINERVA, το οποίο μπορείς να "κατεβάσεις" εδώ. Στα International Masterclasses, τα γεγονόταν είναι ήδη αποθηκευμένα στην επιφάνεια εργασίας του υπολογιστή σου. Μπορείς να έχεις πρόσβαση σ' αυτά με χρήση του MINERVA (με το “Read Event Locally”).



Δουλειά σου είναι να ξεχωρίσεις μεταξύ γεγονότων σήματος και γεγονότων υποβάθρου. Εδώ, τα γεγονότα σήματος είναι γεγονότα τα οποία παράγουν ακριβώς ένα σωματίδιο W. Μετά από την αναγνώριση ενός γεγονότος σήματος, μπορείς να προσδιορίσεις κατά πόσο το σωματίδιο W έχει διασπαστεί σε ηλεκτρόνιο ή ποζιτρόνιο και ένα νετρίνο ή αντινετρίνο του ηλεκτρονίου ή σε ένα μιόνιο ή αντιμιόνιο και ένα νετρίνο ή αντινετρίνο του μιονίου. Γεγονότα με πίδακες, σωματίδια Z, και ζεύγη άνω κουάρκ είναι γεγονότα υποβάθρου.



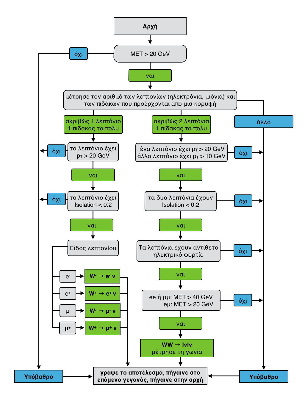
Για να αναγνωρίσεις ένα γεγονός πρέπει να σεβαστείς συγκεκριμένα κριτήρια επιλογής. Μπορείς να βρεις μια σύνοψη όλων των κριτηρίων επιλογής στον ακόλουθο χάρτη ροής:





Μπορείς να ελέγξεις τα αποτελέσματά σου χρησιμοποιώντας τον παρακάτω πίνακα. Για κάθε γεγονός, επίλεξε ποια διαδικασία νομίζεις ότι περιγράφει το γεγονός. Αν κλικάρεις "Check" θα δεις αν αναγνώρισες σωστά το γεγονός. Αν κλικάρεις "Σωστές Λύσεις", μπορείς να δεις τις σωστές απαντήσεις.



Διασκέδασε με την άσκηση!

 
Γεγονός Υποβάθρου
W+→e+e
W-→e-+
ν
e
W+→μ+μ
W-→μ-+
ν
μ
WW-→l-+
ν
l+l+l
Γεγονός Υποβάθρου
01
02
03
04
05
06
07
08
09
10