W-sporet
With the following exercise, you can test how good you are at event identification. We have chosen ten examples for you to identify. You can download them here. To do the exercise, you will need MINERVA, which you can download here. At the International Masterclasses, they events are already stored on your computer desktop. You can access them using MINERVA (with “Read Event Locally”).
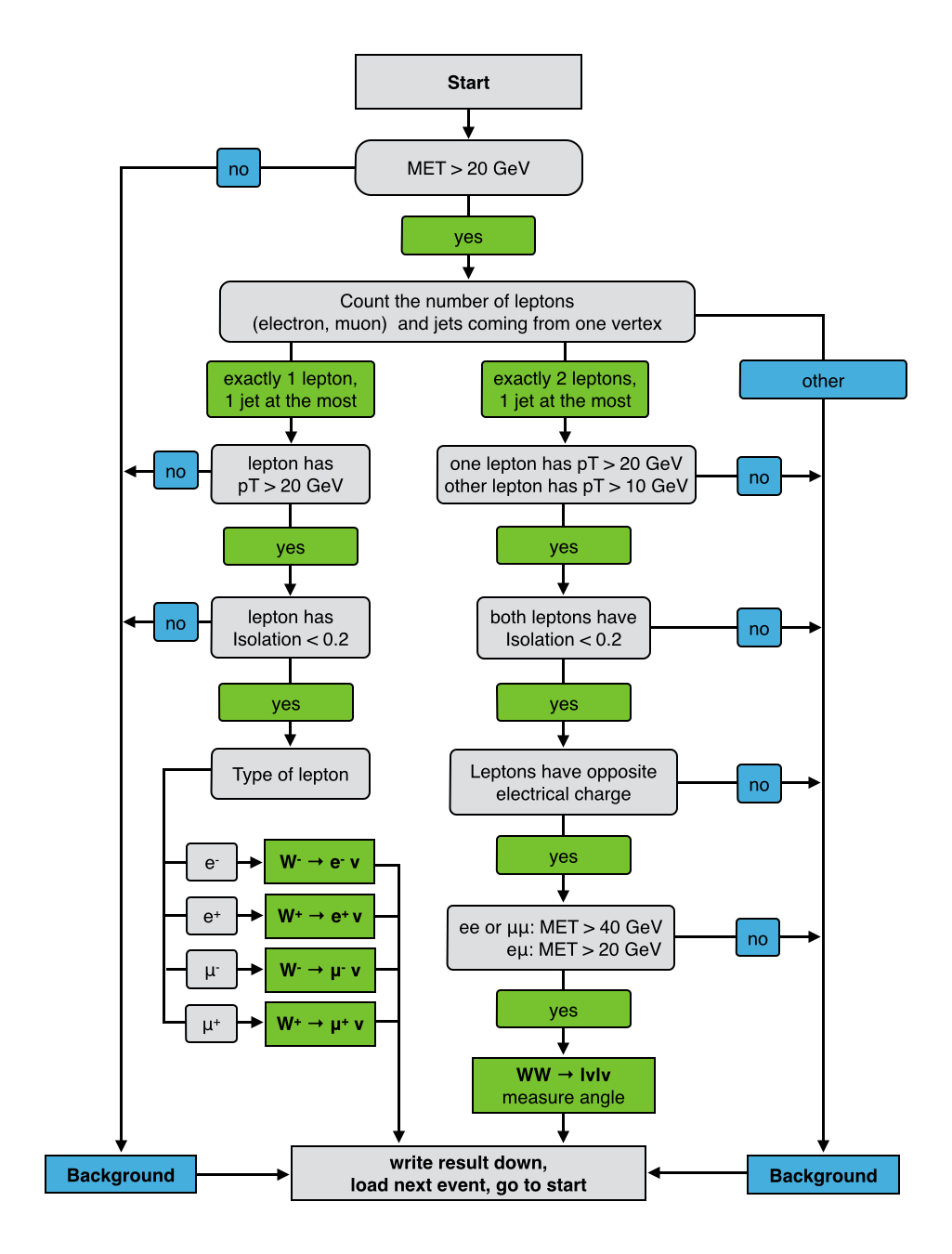
Your task is to distinguish between signal and background events. Here, signal events are events, which produce exactly one W particle. After identifying a signal event, you can determine whether the W particle has decayed into an electron or positron and an (anti-)electron neutrino or into a muon or anti-muon, and a (anti-)muon neutrino. Events with jets, Z particles, and top-quark pairs are background events.
To identify an event you should respect certain selection criteria. You can find a summary of all selection criteria within the following flowchart:

You can check your results using the table below. For each event, choose which process you think is underlying the event. By clicking “Check”, you can find out if you identified the event correctly. By clicking “Correct Solutions”, you can see the correct answers.
Have fun doing the exercise!